2026 年 1 月 6 日至 9 日,全球矚目的美國拉斯維加斯消費電子展(CES)即將盛大啟幕!為了助力您高效籌備、順利參與,本文梳理了展會基本信息、核心日程安排,同時詳細整理了參展關鍵注意事項與跨境出行實用指南,干貨滿滿,建議收藏備用!
展會基本信息
展會名稱:2026年美國國際消費類電子產品展覽會CES

展館名稱及地址:
◆拉斯維加斯國際會議中心(LVCC):3150 Paradise Rd., Las Vegas, NV 89109, USA
◆威尼斯館(Venetian):201 Sands Avenue, Las Vegas, NV 89169, USA

主辦機構:美國消費技術協會 Consumer Technology Association
展商證件
布展/展覽期間使用同一證件,展館內沒有安排證件領取地點,需要本人到指定地點領取證件。領取需帶:
①注冊確認函(紙質/電子均可);
②護照部分領取地點及開放時間:
展期交通
(一)班車/停車安排
1.場館間快速班車
·Tech Express(科技快線):9號線往返LVCC和威尼斯人會展中心,LVCC乘車點移至中央廣場(靠近單軌鐵路走道),威尼斯人會展中心乘車點在金沙大道前。·Cspace shuttle(C空間班車):7號線周二至周四往返LVCC、威尼斯人會展中心與ARIA酒店。
2.免費酒店班車服務
1月5日(周一)至1月9日(周五),部分官方CES酒店提供往返拉斯維加斯會議中心(LVCC)和威尼斯人會展中心(VenetianExpo)的免費班車服務。班車時刻表及參與的酒店,詳見附件。
3.私家車停車
LVCC 和威尼斯人會展中心無公共停車場,所有官方CES 酒店提供無障礙停車位(先到先得),需咨詢酒店停車政策。
4.網約車服務
Uber、Lyft“及其他網約車平臺在拉斯維加斯均可使用,CES 場館和多數酒店有指定上車點,如 ARIA 酒店為北代客大廳下層、LVCC 為南廳外(青銅停車場與萬麗酒店之間)等,另有 LVCC 附近其他上車選擇。
5.出租車(Taxis)
所有展會場館均有出租車,展會每日結束時排隊較長,建議優先選擇免費CES班車或單軌鐵路。
6.乘客上下車(LVCC)
僅 S2、C5 和西廳入口可上下客,司機需全程留守車輛,禁止停留或停車。推薦上車地點:
·拉斯維加斯會議中心LVCC:南館外,青銅停車場與文藝復興酒店之間,或西館旁的鉆石停車場.
·威尼斯人博覽中心Venetian Expo: 位于Sands大道上的主門廊porte-cochere·威尼斯人酒店Venetian Hotel:停車場內的禮賓服務區.·西大門酒店Westgate: 體育博彩入口處。此外,在靠近LVCC的區域,乘客也可選擇其他附近的上車點,包括文藝復興酒店及周邊酒店和餐廳。
(二)其他交通方式
·拉斯維加斯單軌鐵路:連接 LVCC、西門酒店與 Strip 區多家酒店(如馬蹄鐵/巴黎酒店、火烈鳥酒店等),不服務威尼斯人會展中心,需轉乘免費 Tech Express 班車。
·維加斯環路(Vegas Loop):提供 LVCC 與三家酒店( Resorts WorldaEncore、Westgate)之間的付費接駁服務;LVCC環路免費連接西廳與中央廳、南廳(靠近白金停車場),維加斯環路 Resorts World 延伸段提供付費直達服務。

展商服務平臺
商務中心International Business Centera(免費)
主辦方在LVCC和威尼斯人館的IBC為國際展商提供免費服務。包括:私人會議室(可容納6人)、可上網的筆記本電腦、休息區提供點心和小吃,多種語言翻譯(LVCC:中文和法語;威尼斯人館:西班牙語、日語、韓語)
LVCC: FedEx Office, Grand Lobby Concourse, West Hall 2 Lobby andfront of South Hall1,702-733-2898
Venetian Expo: Business Center, Level 1 Lobby,702-733-5070, andFedEx Office,Level 2 near Bellini 2006,702-836-44002
外套及行李寄存(付費)
以下地點提供外套和行李寄存服務,但需付費: LVCc:Central Plaza; West Hall next to shuttle busesVenetian Expo: Foyer next to Venetian Ballroom D
失物招領
LVCC,North Hall Room 252,702-943-3532Venetian Expo,Level 3,Murano 3205,702-691-8621
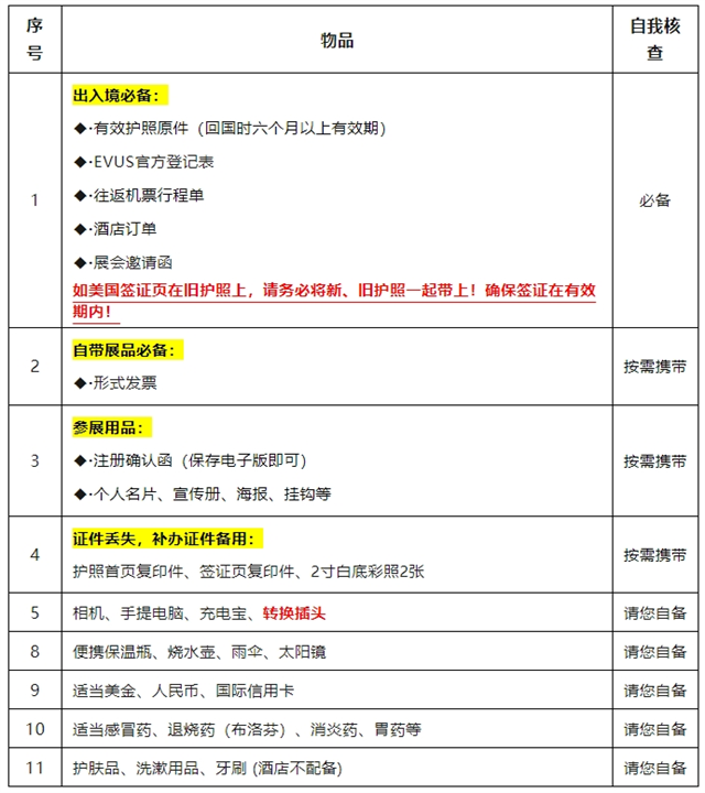
差旅注意事項:
1、天氣顧問(信息來源網絡,僅供參考,臨近出發可再查詢最新天氣)
展期期間天氣:最高氣溫16℃,最低氣溫5℃,早晚溫差較大,請準備適宜的服裝。

2、電壓和插頭:美國的電壓為120伏特,60赫茲,扁平兩腳式。
3、時差:美國西部時間比中國時間晚16個小時。
4、酒店不配備牙刷、牙育、等私人用品,請自備。
5、若自行攜帶樣品,請務必用行李箱裝運,方便托運及過關,并攜帶形式發票,
6、在外期間注意安全,保管好隨身攜帶的財物謹防小偷!
7、境外外匯兌換非常麻煩,建議您提前在國內換好,美國通用貨幣:美元,
8、美國入境,海關有可能在您不在場的情況下進行開箱檢驗,故箱子不可上鎖或使用海關鎖,以免被強行擢開。
9、美國是個習慣付小費的國家,一般的服務行業如酒店服務、搬運行李和餐館就餐等都需要支付小費:
10、上街不要帶太多的現金、盡量不要在夜晚單獨行走在偏僻或黑暗的街道,不要單獨站在街頭。
11、在公共場合不能打開或飲用含酒精飲料
12、美國人較忌諱13、星期五、3這類的字。

赴美注意事項
EVUs°系統登記
自2016年11月29日起,所有符合以下條件的展商或觀眾都需要在EVUS系統進行登記:1、持中華人民共和國護照;
2、持有10年期 B1/B2、B1 或 B2(訪問者)簽證。旅客可以在任一時間進行EVUS 登記,通常會在提交個人信息之后的幾分鐘內收到系統的反饋;也有些旅客的反饋可能會在72小時內收到。美國海關和邊境保護局建議旅客在計劃赴美旅行之初就進行EVUS 登記,以避免延誤行程。請務必在出發前完成 EVUS 登陸系統,并確認申請人已通過審核(狀態為:Enroll)否則將無法入境美國。請注意以下幾點:
如果您更換了新的護照,而簽證頁在舊護照上,請務必使用新的護照信息重新登陸該系統,否則仍舊無法入境。
如果您的護照有效期不足六個月內過期,請盡快辦理新護照,以免影響出行計劃。EVUS 登錄網址:https://www.evus.gov/evus/#/
參展注意事項
1、大多數使用射頻能量的電子設備必須遵守FCC(聯邦通信委員會)的規定,并且在制造、進口或銷售之前,必須獲得適當的設備授權。大會只允許通過 FederalCommunications Commission (FCC)檢驗的產品展出。
2、參展商必須保證展品和展品包裝,以及宣傳品或展覽攤位的任何展示部分,在各方面均沒有違反或侵犯他人知識產權。
3、在展覽會正式結束前,參展商不得將展品搬離會場。如想移走商品/產品,在離開展覽場地時必須向保安出示帶有照片的身份證(駕照或護照)和名片。4、參展商必須采取措施,確保示范活動所采用的視聽器材不會發出超出 75 分貝(A級)的音量。
5、參展商只可在本攤位范圍內派發產品目錄及小冊子等宣傳品。
6、在展覽會舉行期間,所有攤位必須有職員看管及布置妥當擺放展品。參觀商不得在會場內琴售商品。
7、主辦機構以及我司對涉及參展商/參觀者、其個人物品及展品的任何風險,概不負財務或法律責任。建議參展商為參展展品、攤位裝飾、會場及人員安全等投保。8、參展商如張貼任何大會認為違反展覽會宗旨或損壞展覽會形象的標語或海報,主辦機構有權拆除該等標語或海報。
9、一般而言,參展商不得改動攤位結構或拆除攤位的任何部分。參展商如有特別需要,如更改設施位置或刪除設施,須向組團單位提出申請,如發生費用由參展商承擔。
10、租用標準攤位的參展商必須注意及遵守下列各項規定:
(1)非大會供應的設施均不得裝嵌在標準攤位結構的物料上。
(2)圍板、地板、天花板上不得貼上任何膠紙或膠布,亦不得釘上任何釘子或加裝任何裝置。
(3)任何裝置的高度不得超過 3.5 米,或伸展超逾劃定的攤位界限。有關裝置包括展品、參展商提供的公司名牌、宣傳材料及標記。
(4)展覽會完結時,所有展品、攤位物料必須在主辦機構規定的指定時間立刻清理。任何展品、攤位物料擱置于展覽會會場將視為棄置物品,主辦機構會向其參展商收取所需的清理費用。
(5)參展商裝設的電器設備(包括照明裝置)必須符合美國政府電力條例之電力規定。
(6)參展商不得在攤位內使用電路不合格的電力裝置。大會承建商有權將開關掣及過載保護分線箱放于攤位內的適當位置。

敬祝所有展商旅途愉快!參展順利!廣結客源!